Lompat ke isi utama
Profil
Profil Pimpinan
Visi Misi
Tugas, Wewenang dan Kewajiban
Profil Sekretariat
Struktur Organisasi
Pengawasan
Pemilu 2014
Pemilu 2019
Pemilu 2024
Pilkada 2015
Pilkada 2017
Pilkada 2018
Pilkada 2020
Pilkada 2024
Sengketa
Tata Cara Permohonan Sengketa
Putusan Sengketa Proses Pemilu
Penindakan Pelanggaran
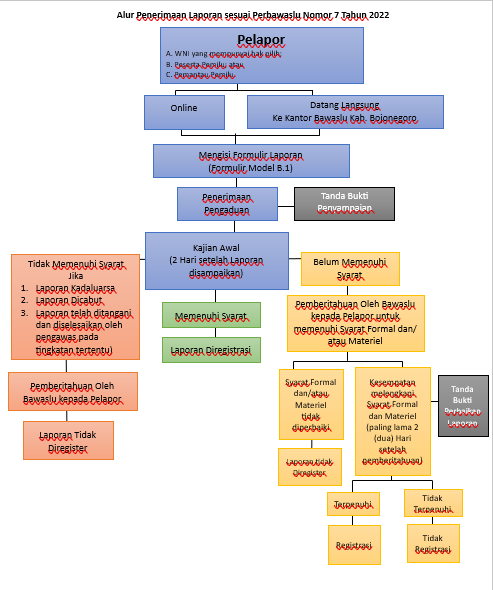
Tata Cara Lapor Penanganan Pelanggaran Pemilu
Putusan Sidang Penanganan Pelanggaran Pemilu
penindakan pelanggaran
Berita
Publikasi
Pers Release
Agenda
Galeri Foto
Galeri Video
Pengumuman
PPID
Tata Cara Lapor Penanganan Pelanggaran Pemilu
developer
|
Senin, Agustus 25, 2025 - 11:54
Klik Disini
Share